PG电子官方网站-PG电子智能科技有限公司

您好!欢迎访问PG电子智能科技有限公司官方网站!16年专注智能驾驶技术研发

研发中心
MON-FRI 9:00-18:00

技术服务热线
13361299266

总部地址
山东省青岛市李沧区金水路328号D区9号

新闻动态

章盟主392亿豪赌蛇吞象!华为昇腾营收占比 50%+信创市占率第一

来源:网络日期:2025-08-20 浏览:

  重组题材是最容易出大妖的,而今年再一次全面放开重组,本质上就是在当下IPO很难的情况下,给了一个口子,让整体资本有变现的路径和出口。但是最近公布的几个预期重组全是A杀,如果再持续这样走下去,

  而作为重组政策第一股:宝德计算!真的只能到这里了吗?那为什么章盟主高位一路低吸了3.92亿呢?这里是否值得研究一下呢?而且是教科书式的:蛇吞象!

章盟主392亿豪赌蛇吞象!华为昇腾营收占比 50%+信创市占率第一(图1)

  第一、净买入3.34亿,以说明了整体主动买套的资金非常强烈,而且刚猛。按正常这样的情况,实际应该是下跌比较多的。

章盟主392亿豪赌蛇吞象!华为昇腾营收占比 50%+信创市占率第一(图2)

  第二、为什么大跌?主卖方从这里来看,主要分为三大资金:1、老的股权资PG电子官网金变,大概率是北京这家。2、量化资金。3、通道资金。最后就是中小散户撤退。而且整体市场和情绪并不好,造成了踩踏抛压下杀!

  第三、游资接力。从这里来,他们的整体接力明显超过了主卖5的,章盟主3.92亿,上海分可能也是他的,但不好确定,另外就是几个老熟人了。思明、作手,还有北向资金做T。从这个榜来看是不错的短期来说,起码不会大低开A杀,但是否反包不好说,这个就是看他本身的估值思考!

章盟主392亿豪赌蛇吞象!华为昇腾营收占比 50%+信创市占率第一(图3)

  1、以小吃大:2024年宝德公司的营收为100亿元,是上市公司的5.74倍;归母净利润为2.35亿元,是上市公司的3.6倍。截至2024年末,标的公司的净资产为28.07亿元,是上市公司的2.45倍,构成“蛇吞象式并购。

  2、中小股东逼宫式并购:本次交易的路径颇为特殊目前,标的公司宝德计算共有61名股东,其中控股股 东 霍 尔 果 斯 宝 德与 宝 德 研 究 院合计 持 股32.09%。公司此次收购选择绕过标的公司控股股东,转而与其余59名中小股东签署交易协议,从而实现对标的公司的控股。

  重组预案明确指出,霍尔果斯宝德及宝德研究院合计持有标的公司32.09%股份不纳入本次交易范围。正因如此,此次交易被业内形容为“中小股东逼宫式并购”

  3、为什么绕开大东股?相对股权33.5%相对控股,也就是说,32.09%本质没有控股,而他拿下了这个67.91%成为实际控制人,也是变像借壳重组一样!更重要的是保护了核心者利益,比如他的核心人员,就是霍尔果斯宝德及宝德研究院,而不是中小股东!只有这样,整体研发团队才能保留下,这个对公司长期来说反而是好事!

章盟主392亿豪赌蛇吞象!华为昇腾营收占比 50%+信创市占率第一(图4)

  4、必须成功的原因:2017年太极计算机曾尝试收购宝德但失败,主因股东分歧,此次面临类似困境,所以会不会再发生呢?但本次因对赌协议,宝德中小股东因IPO对赌协议面临回购压力(年息8%),若重组失败可能触发补偿纠纷。而IPO以不太可能,所以他只有这一条路可以走,不然它也非常痛苦,因为完不成兑现承能,可有公司也无法控制,8%,如果按50亿,一年也要4亿,而且他的利润才2亿,而经过3年,整体这一块将达到12亿支出!

  宝德计算机作为国产算力基础设施的核心供应商,其技术壁垒与业务布局及AI算力纵深布局,以服务器和PC整机的研发、生产、销售及提供相关的综合解决方案为主营业务,20多年来持续服务于政府、安平、金融、运营商、电力、互联网、教育、交通、医疗等行业客户的数字化转型和实践,位居中国ARM服务器市场No.1,信创整机市场领导者,中国AI服务器TOP 3,中国服务器市场国内品牌TOP 5。

  芯片适配能力:完成对鲲鹏 920、飞腾 FT2000+、龙芯 3A3000 等国产芯片的全系列适配,自主研发的 “自强系列” 服务器支持 Atlas 300 加速卡,单台 PR210WI 推理服务器算力达1120 TOPS INT8,可满足 1024 路高清视频实时分析需求。

  智能硬件创新:2025 年 5 月新获 “集中式风扇的点灯结构” 专利(CN222883123U),通过导光柱设计实现故障风扇的秒级定位,维护效率提升 40%。截至 2025 年 5 月,公司累计获得专利 231 项,覆盖 BIOS 安全更新、内存一致性修复等关键技术。

章盟主392亿豪赌蛇吞象!华为昇腾营收占比 50%+信创市占率第一(图5)

  市场份额:2024 年信创整机业务收入占比超 60%,在中国电信 170 亿元服务器集采中中标份额位列前三,党政、金融行业信创服务器市占率第一。

  技术积累:率先完成基于鲲鹏、飞腾、龙芯处理器的整机产品布局,自主研发红星 OS 操作系统,支持四路、八路服务器等高端产品,填补多项国内技术空白。

  昇腾生态地位:作为华为昇腾领先级整机硬件伙伴,2024 年中标 50 亿元 AI 服务器订单,昇腾系列服务器市场排名第三,PR210KI 昇腾 AI 一体机支持 8 个 Atlas 300I/V Pro 加速卡,单卡功耗仅 67W,能效比行业领先。

  场景落地:为智能制造客户提供 AI 质检解决方案,通过昇腾服务器实现产线%,处理速度较传统方案提升 3 倍。

  根据公开信息,宝德计算机 2024 年营收为 100 亿元,其中昇腾系列服务器业务贡献显著。作为华为昇腾领先级整机硬件伙伴,宝德 2024 年中标 50 亿元 AI 服务器订单,占其总营收的 50%。这一数据直接反映了昇腾服务器在宝德业务中的核心地位,但具体占比未单独披露。综合考虑,昇腾服务器在宝德计算机的业务占比为40%(含硬件与解决方案)

章盟主392亿豪赌蛇吞象!华为昇腾营收占比 50%+信创市占率第一(图6)

  2024 年增长:昇腾服务器业务在 2024 年实现爆发式增长,中标订单金额同比增幅超 150%。关订单快速增长。

  2025 年预期:2025 年宝德计划推出基于昇腾服务器的跨境支付清算系统,目标覆盖 “一带一路” 沿线% 的中小微企业贸易场景。同时,字节跳动 2025 年 AI 算力需求预计增长 300%,宝德与慧博云通的联合解决方案有望获取其 20% 的新增订单,对应年销售额超 10 亿元。此外,小米汽车智能座舱开发订单已突破 1.5 亿元,进一步支撑昇腾服务器业务增长。综合测算,2025 年宝德昇腾服务器业务营收有望突破 80 亿元,同比增长 60% 以上。

章盟主392亿豪赌蛇吞象!华为昇腾营收占比 50%+信创市占率第一(图7)

章盟主392亿豪赌蛇吞象!华为昇腾营收占比 50%+信创市占率第一(图8)

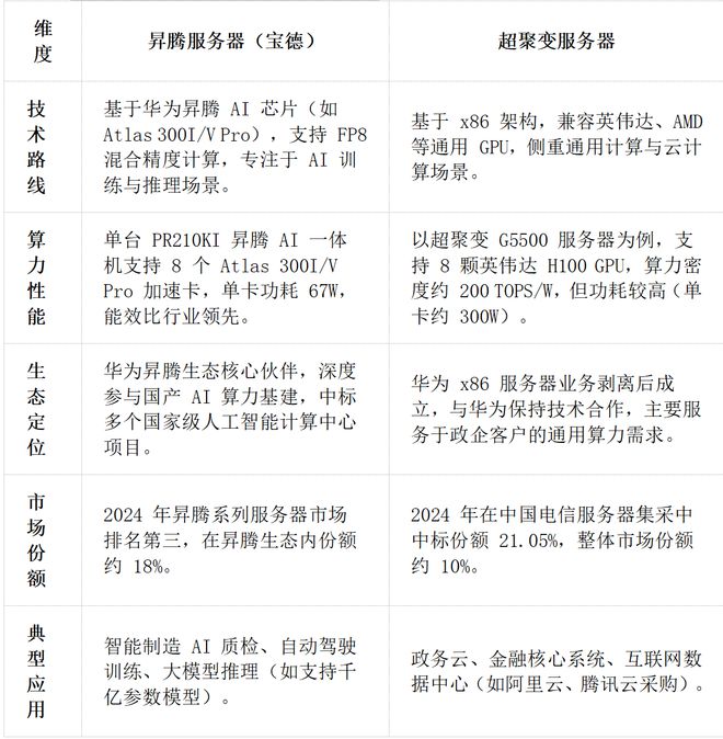
  总结:昇腾服务器在 AI 算力密度、能效比及国产替代战略上具有显著优势,适合高并发 AI 场景;超聚变服务器则凭借 x86 架构兼容性和成熟生态,在通用计算市场占据一席之地。两者形成互补,共同推动华为计算生态的多元化发展。

  1、华为昇腾+鲲鹏:联合发布多款 AI 服务器,共享鲲鹏 / 昇腾生态客户资源。

  2、飞腾 / 龙芯:深度参与国产芯片适配,2024 年基于飞腾芯片的服务器出货量同比增长 120%。

  3、英特尔 / 英伟达:保持 x86 服务器技术合作,2024 年 x86 服务器营收占比 35%。

  4、信创:宝德计算机信创服务器市占率第一(2024 年 28%),慧博云通金融信创客户覆盖 30% 的国有大行,整合后有望占据党政、金融信创市场 40% 以上份额。2025 年目标承接信创替代订单超 80 亿元,较 2024 年增长 60%。(鸿蒙系统与电脑PC的出现,必定会让新创大爆发,因为过去的国产电脑太难用了,谁用谁知道,提升效率最好的办法,就换全新硬件!)

  党政领域:覆盖中央部委及 31 个省级政务云,2024 年订单金额超 30 亿元。

  金融领域:为中国银行、邮储银行提供信创核心系统服务器,年销售额超 15 亿元。

  5、互联网领域:与小米、字节跳动建立定制化服务器供应关系,2024 年对两家企业销售额合计 2.91 亿元。

  小米汽车智能座舱开发订单已突破 1.5 亿元,宝德昇腾服务器为其自动驾驶训练提供算力支持,训练效率提升 40%。

  字节跳动 2025 年 AI 算力需求预计增长 300%,公司 + 宝德联合解决方案有望获取其 20% 的新增订单,对应年销售额超 10 亿元。

  上游:与崇达技术(PCB 供应商)、飞荣达(散热模组)建立战略采购协议,关键部件采购成本较行业平均低 8%。

  下游:通过天源迪科等总代理覆盖全国 600 + 渠道商,2024 年渠道销售占比达 65%。

  1、回顾历史:高新收购华鲲振宇控股权,最后暴涨380%,从50亿变成了230亿市值。

章盟主392亿豪赌蛇吞象!华为昇腾营收占比 50%+信创市占率第一(图9)

  2、PS估值:昇腾生态内企业拓维信息 PS 为 3.8 倍,华鲲振宇(2023 年营收 80 亿元)估值 280 亿元(PS 3.5 倍)。宝德计算机 2024 年营收 100 亿元,按 PS 3-4 倍测算,合理估值区间为 300-400 亿元。

  但是要考虑折价和本身公司的估值,所以不能整体多按这个计算,所以整体的思考值多少意的估值整体要自己思考,而我们只能抛砖引玉的过程!最好自己计算,如果再不懂可以交流,

  点赞+转发+留言:我想了解章盟主3.92亿豪赌蛇吞象,公司:华为昇腾营收占比 50%+信创市占率第一!的价值思考!

  以上只是个人交易复盘总结思考,投资有风险,交易需谨慎!计划永远没有变化快,一切要结合盘面而动,文章内容属于个人思考与记录,作为记录本人对市场的理解,仅作个人分享记录,不构成任何投资建议,仅供参考,据此买卖,盈亏自负!

  (挖掘与整理资料不易,您的:点赞+转发+留言,是我们努力的动力,谢谢!)

  总盘情况:今日大盘从早盘的普涨变成了普跌,所以今日杀伤力远超昨日,而且还是小幅放到1.15万亿的情况下,所以今日整体是大量的人被套在追高的过程,而这样行情只能造成抱团,但是抱团也不见得就好做,看看宜宾也一样,所以难度太大,还不如选价值的公司,如赛力斯这样的持续拿着,更为稳定也安心。而最后两市3996家下跌,上涨只有1050家,整体看空的思路不变,看空到27号,耐心等下周的低点,之后震荡看多的思路!而当下20日均线的支撑也到了,那下一个支撑整体就是看3335与与3277的支撑是关键了。

章盟主392亿豪赌蛇吞象!华为昇腾营收占比 50%+信创市占率第一(图10)

  情绪面:今日情绪整体大幅下降,涨停51家,但是跌停20家,封板率63%,而连总数8家,高度5板。

  板块上:当下的核心主线有:,而最强势板块:核电+化工+医药。几乎重组没有活下来的,而且一开就是一堆抛压,这样的结果真是少见,而最后还是抱团,而核心重点就是化工,除此之外整体就是持续轮动性。助攻:固态电池+机器人。

  化工:龙头是汇得科技3板,而人气龙头是永安药业8天6的爆发,而当下还是有持续做波动和反复性,另外看中毅达与红宝丽不倒整体反复性就还在持续性中。

  核电:今日龙头是尚纬股份2板,而人气龙头就是王子新材10天6板,而这个板块成为了最有耐力的板块。

  医药:今日龙头是海森药业2板,而这个整体算是因为恒瑞的爆发,带动了整体创新药的推动,但是持续性不好判断,整体进一步的观察。

  1、巴基斯坦国民议会当地时间22日通过一项决议,谴责印度试图暂停履行《印度河用水条约》,称此举违反国际协议并对地区稳定构成威胁。

  2、新能源汽车明星股赛力斯盘中多次涨停,股价逼近历史新高。记者注意到,今日有市场消息称,“赛力斯人形机器人原型已定型,赛力斯定于6月16日(周一)展示人形机器人Demo。”对此,记者以投资者身份致电赛力斯求证,工作人员表示,公司的业务信息以官方发布的信息为准,目前公司没有发布上述的信息。该人士进一步透露,作为新能源汽车企业,首先会聚焦于主业,去做好智PG电子官网能电动汽车。

新闻动态 丨NEWS

联系方式丨CONTACT

  • 全国热线:13361299266
  • 传真热线:0532-85912223
  • 业务咨询:13361299266
  • 企业邮箱:tech@pg-smarttech.com
首页
电话
邮件
咨询